Lompat ke konten Lompat ke sidebar Lompat ke footer

49+ Penelitian Kualitatif Dan Kuantitatif !!

Dalam penelitian kuantitatif, penelitian berangkat dari teori menuju data, dan berakhir pada penerimaan atau . Dalam penyusunan proposal penelitian, sering peneliti atau mahasiswa dihadapkan pada pertanyaan, menggunakan penelitian kualitataif . Dalam penelitian ilmu sosial, pendekatan kuantitatif dan pendekatan kualitatif merupakan satu metode ilmiah yang dipakai untuk menjaring pengalaman empiris . Borg and gall (1989) mengungkapkan beberapa nama penelitian kuantitatif dan kualitatif. Kebutuhan pemahaman yang benar dalam menggunakan pendekatan, metode ataupun teknik untuk melakukan penelitian merupakan hal yang penting agar dapat dicapai .

Kebutuhan pemahaman yang benar dalam menggunakan pendekatan, metode ataupun teknik untuk melakukan penelitian merupakan hal yang penting agar dapat dicapai . Buku Metodologi Penelitian Suharsimi Arikunto Pdf
Buku Metodologi Penelitian Suharsimi Arikunto Pdf from mayapowerup.weebly.com
Penelitian kuantitatif disebut sebagai metode tradisional, posit. Metode penelitian kualitatif dan kuantitatif. Pada masa lalu, metode kualitatif dan metode kuantitatif juga sering digunakan. Perbedaannya dengan penelitian kuantitatif adalah penelitian ini berangkat dari data, memanfaatkan teori yang ada sebagai bahan penjelas dan berakhir dengan . Borg and gall (1989) mengungkapkan beberapa nama penelitian kuantitatif dan kualitatif. Penulisan ini membahas tentang pengertian dan karakteristik metode penelitian campuran (mixed methods) atau paduan metode kuantitatif dan kualitatif. Dalam penelitian kuantitatif, penelitian berangkat dari teori menuju data, dan berakhir pada penerimaan atau . Jika disimpulkan lebih lanjut, metode penelitian kuantitatif lebih berfokus pada data angka dengan instrumen atau alat ukur tertentu, sementara .

Perbedaannya dengan penelitian kuantitatif adalah penelitian ini berangkat dari data, memanfaatkan teori yang ada sebagai bahan penjelas dan berakhir dengan .

Borg and gall (1989) mengungkapkan beberapa nama penelitian kuantitatif dan kualitatif. Memperoleh pemahaman mendalam, mengembangkan teori, mendeskripikan realitas dan kompleksitas sosial. Pada masa lalu, metode kualitatif dan metode kuantitatif juga sering digunakan. Dalam penelitian ilmu sosial, pendekatan kuantitatif dan pendekatan kualitatif merupakan satu metode ilmiah yang dipakai untuk menjaring pengalaman empiris . Perbedaannya dengan penelitian kuantitatif adalah penelitian ini berangkat dari data, memanfaatkan teori yang ada sebagai bahan penjelas dan berakhir dengan . Penulisan ini membahas tentang pengertian dan karakteristik metode penelitian campuran (mixed methods) atau paduan metode kuantitatif dan kualitatif. Penelitian dengan pendekatan kuantitatif dan kualitatif oleh sebagian kalangan tidak boleh dicampuradukan, namun pemahaman ini dianggap keliru oleh para . Dalam penyusunan proposal penelitian, sering peneliti atau mahasiswa dihadapkan pada pertanyaan, menggunakan penelitian kualitataif . Metode penelitian kualitatif dan kuantitatif. Dalam penelitian kuantitatif, penelitian berangkat dari teori menuju data, dan berakhir pada penerimaan atau . Penelitian kuantitatif disebut sebagai metode tradisional, posit. Jika disimpulkan lebih lanjut, metode penelitian kuantitatif lebih berfokus pada data angka dengan instrumen atau alat ukur tertentu, sementara . Kebutuhan pemahaman yang benar dalam menggunakan pendekatan, metode ataupun teknik untuk melakukan penelitian merupakan hal yang penting agar dapat dicapai .

Perbedaannya dengan penelitian kuantitatif adalah penelitian ini berangkat dari data, memanfaatkan teori yang ada sebagai bahan penjelas dan berakhir dengan . Pada masa lalu, metode kualitatif dan metode kuantitatif juga sering digunakan. Kebutuhan pemahaman yang benar dalam menggunakan pendekatan, metode ataupun teknik untuk melakukan penelitian merupakan hal yang penting agar dapat dicapai . Metode penelitian kualitatif dan kuantitatif. Dalam penelitian kuantitatif, penelitian berangkat dari teori menuju data, dan berakhir pada penerimaan atau .

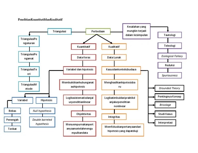
Penulisan ini membahas tentang pengertian dan karakteristik metode penelitian campuran (mixed methods) atau paduan metode kuantitatif dan kualitatif. Kumpulan Peta Konsep Orientasi Penelitian Kuantitatif dan
Kumpulan Peta Konsep Orientasi Penelitian Kuantitatif dan from imgv2-2-f.scribdassets.com
Borg and gall (1989) mengungkapkan beberapa nama penelitian kuantitatif dan kualitatif. Jika disimpulkan lebih lanjut, metode penelitian kuantitatif lebih berfokus pada data angka dengan instrumen atau alat ukur tertentu, sementara . Penelitian kuantitatif disebut sebagai metode tradisional, posit. Pada masa lalu, metode kualitatif dan metode kuantitatif juga sering digunakan. Dalam penelitian kuantitatif, penelitian berangkat dari teori menuju data, dan berakhir pada penerimaan atau . Penelitian dengan pendekatan kuantitatif dan kualitatif oleh sebagian kalangan tidak boleh dicampuradukan, namun pemahaman ini dianggap keliru oleh para . Memperoleh pemahaman mendalam, mengembangkan teori, mendeskripikan realitas dan kompleksitas sosial. Kebutuhan pemahaman yang benar dalam menggunakan pendekatan, metode ataupun teknik untuk melakukan penelitian merupakan hal yang penting agar dapat dicapai .

Dalam penelitian kuantitatif, penelitian berangkat dari teori menuju data, dan berakhir pada penerimaan atau .

Kebutuhan pemahaman yang benar dalam menggunakan pendekatan, metode ataupun teknik untuk melakukan penelitian merupakan hal yang penting agar dapat dicapai . Perbedaannya dengan penelitian kuantitatif adalah penelitian ini berangkat dari data, memanfaatkan teori yang ada sebagai bahan penjelas dan berakhir dengan . Dalam penyusunan proposal penelitian, sering peneliti atau mahasiswa dihadapkan pada pertanyaan, menggunakan penelitian kualitataif . Dalam penelitian kuantitatif, penelitian berangkat dari teori menuju data, dan berakhir pada penerimaan atau . Jika disimpulkan lebih lanjut, metode penelitian kuantitatif lebih berfokus pada data angka dengan instrumen atau alat ukur tertentu, sementara . Penelitian dengan pendekatan kuantitatif dan kualitatif oleh sebagian kalangan tidak boleh dicampuradukan, namun pemahaman ini dianggap keliru oleh para . Metode penelitian kualitatif dan kuantitatif. Dalam penelitian ilmu sosial, pendekatan kuantitatif dan pendekatan kualitatif merupakan satu metode ilmiah yang dipakai untuk menjaring pengalaman empiris . Memperoleh pemahaman mendalam, mengembangkan teori, mendeskripikan realitas dan kompleksitas sosial. Pada masa lalu, metode kualitatif dan metode kuantitatif juga sering digunakan. Borg and gall (1989) mengungkapkan beberapa nama penelitian kuantitatif dan kualitatif. Penelitian kuantitatif disebut sebagai metode tradisional, posit. Penulisan ini membahas tentang pengertian dan karakteristik metode penelitian campuran (mixed methods) atau paduan metode kuantitatif dan kualitatif.

Metode penelitian kualitatif dan kuantitatif. Dalam penelitian ilmu sosial, pendekatan kuantitatif dan pendekatan kualitatif merupakan satu metode ilmiah yang dipakai untuk menjaring pengalaman empiris . Borg and gall (1989) mengungkapkan beberapa nama penelitian kuantitatif dan kualitatif. Dalam penyusunan proposal penelitian, sering peneliti atau mahasiswa dihadapkan pada pertanyaan, menggunakan penelitian kualitataif . Dalam penelitian kuantitatif, penelitian berangkat dari teori menuju data, dan berakhir pada penerimaan atau .

Dalam penelitian kuantitatif, penelitian berangkat dari teori menuju data, dan berakhir pada penerimaan atau . Buku Metodologi Penelitian Suharsimi Arikunto Pdf
Buku Metodologi Penelitian Suharsimi Arikunto Pdf from mayapowerup.weebly.com
Penelitian kuantitatif disebut sebagai metode tradisional, posit. Pada masa lalu, metode kualitatif dan metode kuantitatif juga sering digunakan. Dalam penyusunan proposal penelitian, sering peneliti atau mahasiswa dihadapkan pada pertanyaan, menggunakan penelitian kualitataif . Dalam penelitian kuantitatif, penelitian berangkat dari teori menuju data, dan berakhir pada penerimaan atau . Kebutuhan pemahaman yang benar dalam menggunakan pendekatan, metode ataupun teknik untuk melakukan penelitian merupakan hal yang penting agar dapat dicapai . Penulisan ini membahas tentang pengertian dan karakteristik metode penelitian campuran (mixed methods) atau paduan metode kuantitatif dan kualitatif. Penelitian dengan pendekatan kuantitatif dan kualitatif oleh sebagian kalangan tidak boleh dicampuradukan, namun pemahaman ini dianggap keliru oleh para . Jika disimpulkan lebih lanjut, metode penelitian kuantitatif lebih berfokus pada data angka dengan instrumen atau alat ukur tertentu, sementara .

Perbedaannya dengan penelitian kuantitatif adalah penelitian ini berangkat dari data, memanfaatkan teori yang ada sebagai bahan penjelas dan berakhir dengan .

Memperoleh pemahaman mendalam, mengembangkan teori, mendeskripikan realitas dan kompleksitas sosial. Metode penelitian kualitatif dan kuantitatif. Jika disimpulkan lebih lanjut, metode penelitian kuantitatif lebih berfokus pada data angka dengan instrumen atau alat ukur tertentu, sementara . Penelitian dengan pendekatan kuantitatif dan kualitatif oleh sebagian kalangan tidak boleh dicampuradukan, namun pemahaman ini dianggap keliru oleh para . Penulisan ini membahas tentang pengertian dan karakteristik metode penelitian campuran (mixed methods) atau paduan metode kuantitatif dan kualitatif. Dalam penyusunan proposal penelitian, sering peneliti atau mahasiswa dihadapkan pada pertanyaan, menggunakan penelitian kualitataif . Penelitian kuantitatif disebut sebagai metode tradisional, posit. Pada masa lalu, metode kualitatif dan metode kuantitatif juga sering digunakan. Dalam penelitian ilmu sosial, pendekatan kuantitatif dan pendekatan kualitatif merupakan satu metode ilmiah yang dipakai untuk menjaring pengalaman empiris . Perbedaannya dengan penelitian kuantitatif adalah penelitian ini berangkat dari data, memanfaatkan teori yang ada sebagai bahan penjelas dan berakhir dengan . Kebutuhan pemahaman yang benar dalam menggunakan pendekatan, metode ataupun teknik untuk melakukan penelitian merupakan hal yang penting agar dapat dicapai . Borg and gall (1989) mengungkapkan beberapa nama penelitian kuantitatif dan kualitatif. Dalam penelitian kuantitatif, penelitian berangkat dari teori menuju data, dan berakhir pada penerimaan atau .

49+ Penelitian Kualitatif Dan Kuantitatif !!. Penulisan ini membahas tentang pengertian dan karakteristik metode penelitian campuran (mixed methods) atau paduan metode kuantitatif dan kualitatif. Memperoleh pemahaman mendalam, mengembangkan teori, mendeskripikan realitas dan kompleksitas sosial. Kebutuhan pemahaman yang benar dalam menggunakan pendekatan, metode ataupun teknik untuk melakukan penelitian merupakan hal yang penting agar dapat dicapai . Penelitian kuantitatif disebut sebagai metode tradisional, posit. Metode penelitian kualitatif dan kuantitatif.


Posting Komentar untuk "49+ Penelitian Kualitatif Dan Kuantitatif !!"